资源简介
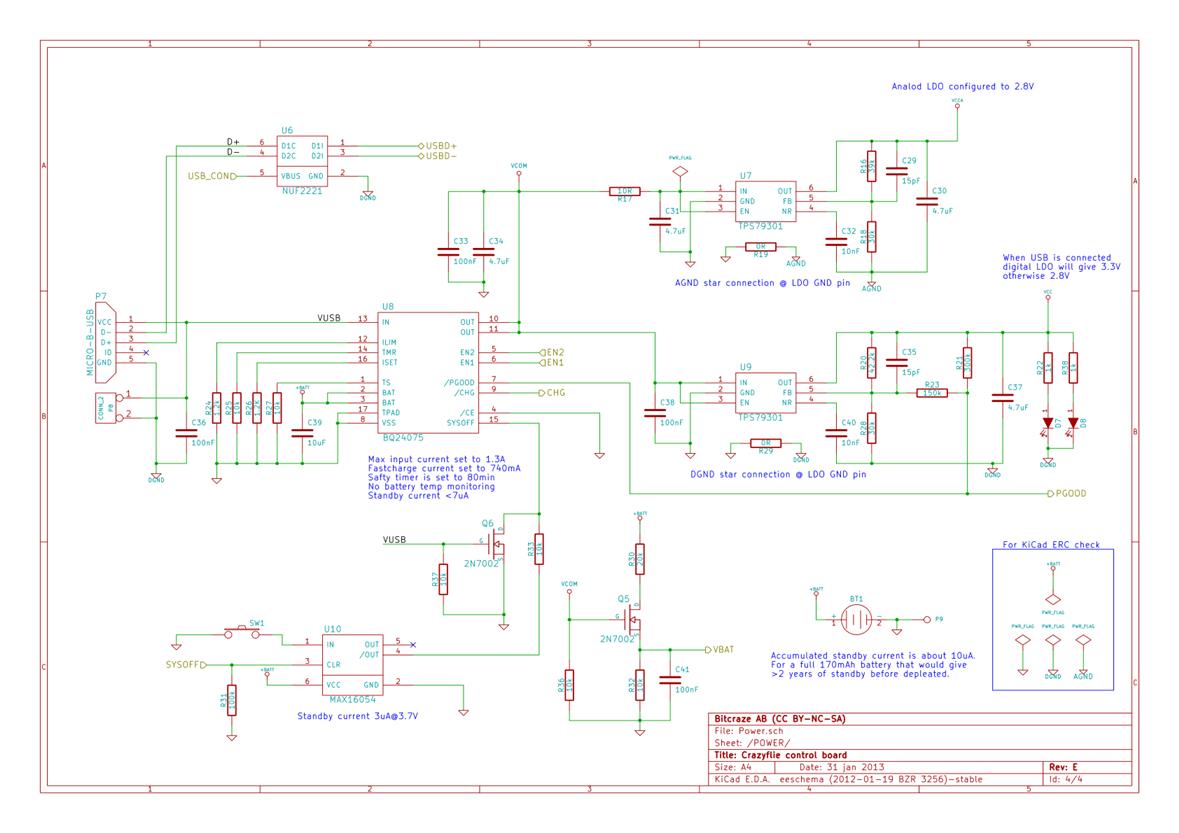
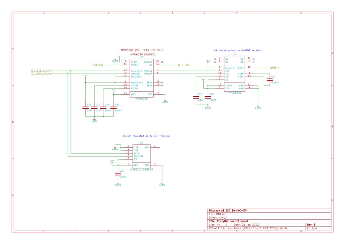
含原理图
代码片段和文件信息
属性 大小 日期 时间 名称
----------- --------- ---------- ----- ----
文件 215731 2013-03-13 15:19 四轴飞行器原理图.pdf
文件 622964 2013-03-13 15:27 bitcraze-crazyflie-firmware-26d661941c7e.zip
----------- --------- ---------- ----- ----
838695 2
----------- --------- ---------- ----- ----
文件 215731 2013-03-13 15:19 四轴飞行器原理图.pdf
文件 622964 2013-03-13 15:27 bitcraze-crazyflie-firmware-26d661941c7e.zip
----------- --------- ---------- ----- ----
838695 2
相关资源
- sift算法的C源码(网上唯一原创版本不
- C++ 利用聚合函数FIRST或LAST求数据表中
- 屏幕录制:CamStudio2.7开源代码
- marlin固件精读(Marlin 3D Printer Firmwar
- devc++ 64位最新版本
- eclipse集成开发环境C语言版本
- 嵌入式系统高级C语言编程详细书签版
- 基于百度sdk的语音识别 C++版本demo V
- linux最全的需要oracle11g的rpm包包括i6
- 数据结构(C语言版)2011版本严蔚敏吴
- libharu 写PDF 开源 C C++ 库
- 学校学生信息管理系统 C++ (修正版本
- 网络抓包winpcap版本C语言实现
- 剑指offer第二版书和代码c++版本.zip
- C++版本俄罗斯方块代码
- python版本推箱子(界面美化包含打包
- 嗨翻C语言,head first c的中文版,完整
- C++ Primer Plus 第6版(真正的整本清晰版
- AutoCAD二次开发文档C++ C# 史上最全版
- 佳能相机Canon EOS EDSDK 版本号13.9.10 发
- 开源TeamTalk(mogutt)未删减代码
- 深入应用C++11完整版本.pdf.rar
- c++boost库最新版本
- C++面向对象的ATM机设计,含MFC和控制
- seetaface开源人脸识别
- python扩展需要安装的VC++环境python2.x
- 超强大的词法分析程序源代码C++版本
- Huffman编码(c++版本)_数据结构与算法
- 构造预测分析表 编译原理 C语言版本
- opmapcontrol 一个开源的基于qt的2d地图库




川公网安备 51152502000135号
评论
共有 条评论