资源简介
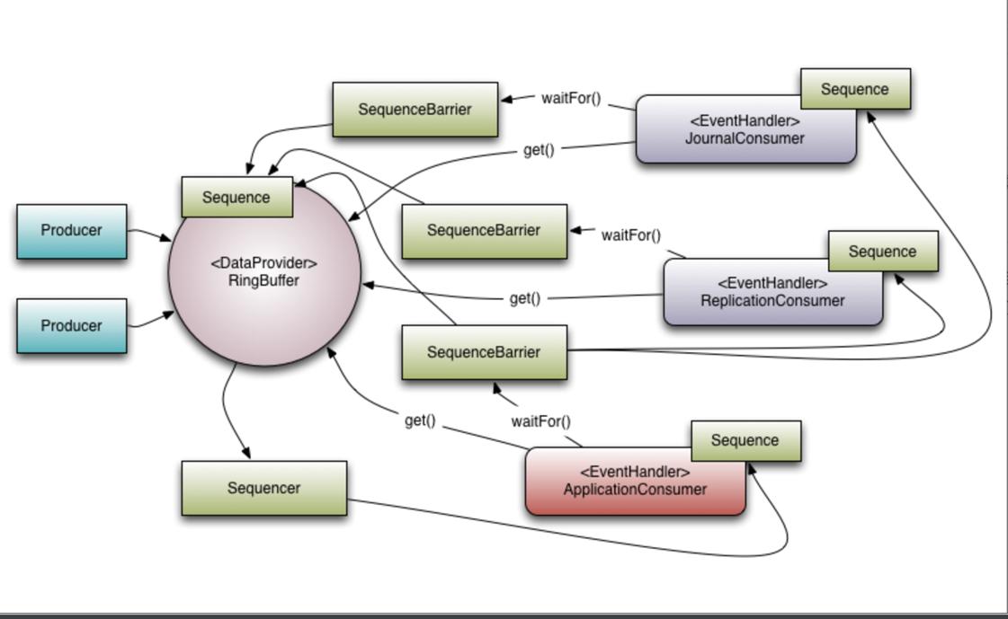
Disruptor是一个异步并发处理框架。是由LMAX公司开发的一款高效的无锁内存队列。它使用无锁的方式实现了一个环形队列,非常适合于实现生产者和消费者模式,比如事件和消息的发布。
Disruptor最大特点是高性能,其LMAX架构可以获得每秒6百万订单,用1微秒的延迟获得吞吐量为100K 。
代码片段和文件信息
相关资源
- Java编程艺术
- 微博系统(Java源码,servlet+jsp+数据库
- Java数据结构和算法中文第二版
- 深入JAVA虚拟机第二版
- On Java8(Java编程思想)
- Java2实用教程(第三版)
- java基础教程(适合新手入门)
- Java多线程编程实战指南 设计模式篇
- JAVA并发编程实践(中文)
- 1000道互联网java面试题汇总
- java核心基础总结
- Java面试汇总( 附大量说明)
- 04747Java语言程序设计串讲
- JAVA模仿TwitterSevlet实现(带mysql数据脚
- 微信开发SKD for JAVA
- The JOOQ User Manual(java对象转SQL)
- java swing俄罗斯方块项目
- 车间信息管理系统Javaweb(源码+数据库
- javaEE电子政务系统(源码+数据库+截图
- java 富文本编辑器(fckeditor)
- java语言规范(中文版+英文版)
- 农行网上支付平台-商户接口编程指南
- 《Java 8函数式编程》pdf 高清版
- Java Magazine SeptemberOctober 2018
- 公开课资料:Java互联网架构师成长知
- Hands-On Design Patterns with Java
- renren-security开发文档3.2_
- java streaming real time
-
hce fr
amework - javamail1 发送Email(附详细的使用文档




川公网安备 51152502000135号
评论
共有 条评论